產品服務
人資系統
買斷/地端
客製化|企業集團
——
雲端租賃
標準版|企業集團>200人
雲老闆|中小企業30-200人
雲助理|微型企業<30人
HR解決方案
餐飲業解方|熱門
系統 | 人事薪資
系統 | 勞動事件法
系統 | 兼職人員(PT)
系統 | 多元打卡
系統 | 人才招募
系統 | 訓練發展
BPM解決方案
企業流程管理系統
雲表單
AI服務
AI勞資顧問機器人
ESG功能包
ESG差旅碳排管理
API串接
代表客戶
客戶行業別
連鎖餐飲業
批發零售業
服務業
製造業
資訊電子業
半導體產業
營建工程業
成功案例專訪
資訊中心
功能新知
飛騰新功能解密
飛騰系統功能優勢
系統功能演進
雲助理功能說明
最新訊息
最新活動
課程訊息
飛騰雙週報
下載專區
常見問題
操作指南
專欄文章
企業大小事
人事管理
法令規章
名家專欄
人資系統比較
雲助理專區
中國HRM
ESG
AI × 人資科技
關於我們
關於我們
媒體報導
資訊安全
資訊安全政策
隱私權政策
聯絡我們
聯絡我們
HR系統諮詢申請表
雲助理試用申請
雲表單試用申請
飛騰雙週報訂閱申請
——
合作夥伴
HuntByte:以獵頭為主的人力銀行
產品服務
人資系統
買斷/地端
客製化|企業集團
——
雲端租賃
標準版|企業集團>200人
雲老闆|中小企業30-200人
雲助理|微型企業<30人
HR解決方案
餐飲業解方|熱門
系統 | 人事薪資
系統 | 勞動事件法
系統 | 兼職人員(PT)
系統 | 多元打卡
系統 | 人才招募
系統 | 訓練發展
BPM解決方案
企業流程管理系統
雲表單
AI服務
AI勞資顧問機器人
ESG功能包
ESG差旅碳排管理
API串接
代表客戶
客戶行業別
連鎖餐飲業
批發零售業
服務業
製造業
資訊電子業
半導體產業
營建工程業
成功案例專訪
資訊中心
功能新知
飛騰新功能解密
飛騰系統功能優勢
系統功能演進
雲助理功能說明
最新訊息
最新活動
課程訊息
飛騰雙週報
下載專區
常見問題
操作指南
專欄文章
企業大小事
人事管理
法令規章
名家專欄
人資系統比較
雲助理專區
中國HRM
ESG
AI × 人資科技
關於我們
關於我們
媒體報導
資訊安全
資訊安全政策
隱私權政策
聯絡我們
聯絡我們
HR系統諮詢申請表
雲助理試用申請
雲表單試用申請
飛騰雙週報訂閱申請
——
合作夥伴
HuntByte:以獵頭為主的人力銀行
訂閱週報
免費試用
首頁
>
飛騰新訊
>
課程訊息
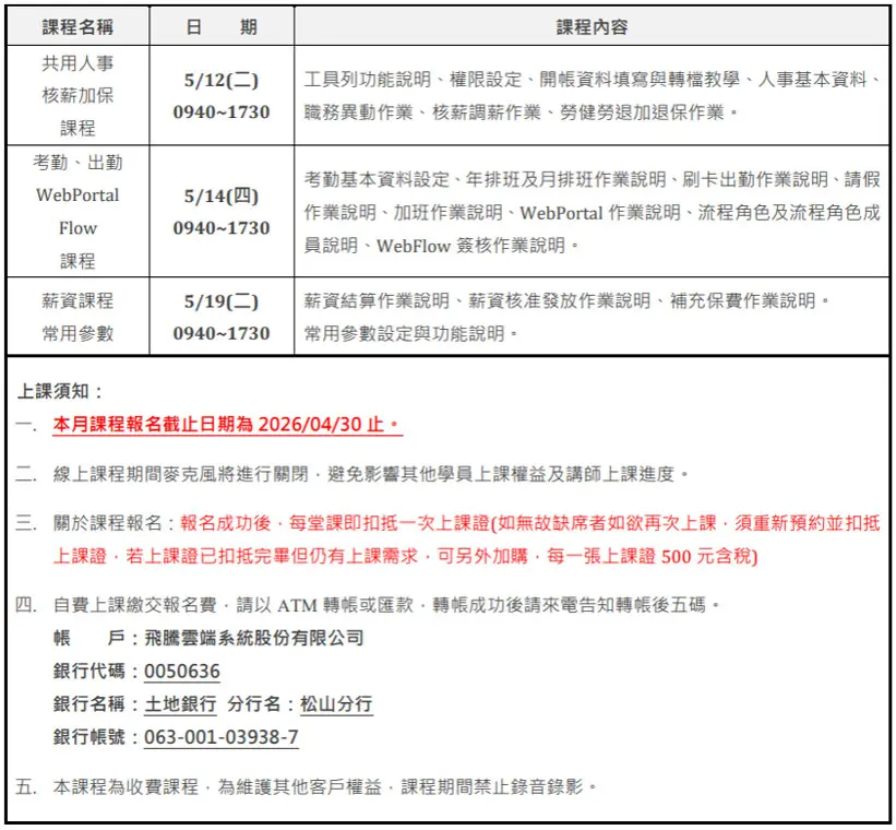
2026年 05月 HRM課程表
2026/04/13
分享:
飛騰週報訂閱
請填上您的E-mail
訂閱
取消
×